AWS IoT Device SDK C: Shadow
AWS IoT Device Shadow library
Return to main page ↑
Design

Architecture behind the Shadow library.

Shadow library uses MQTT subscriptions and MQTT publishes for communicating with the AWS IoT Shadow Service. Shadow operations such as Shadow Delete, Shadow Get, and Shadow Update uses MQTT subscriptions to two MQTT topics to know the accepted or rejected status of the follwing MQTT publish and then publishes to the topic for the Shadow operation. Shadow Updated Callback and Shadow Delta Callback uses MQTT subscriptions to receive data from the AWS IoT Shadow Service. The callbacks will be run in MQTT's taskpool context.

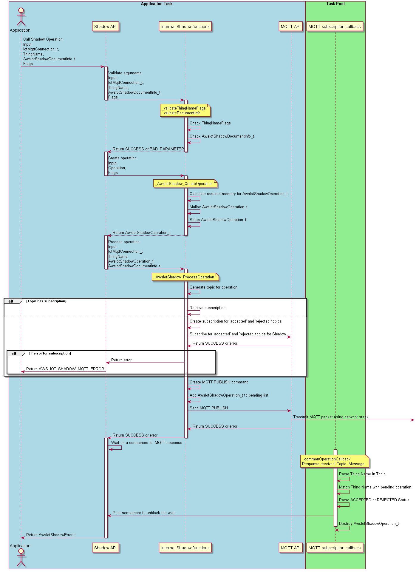
Synchronous Design

shadow_sync_opertation_detail.png

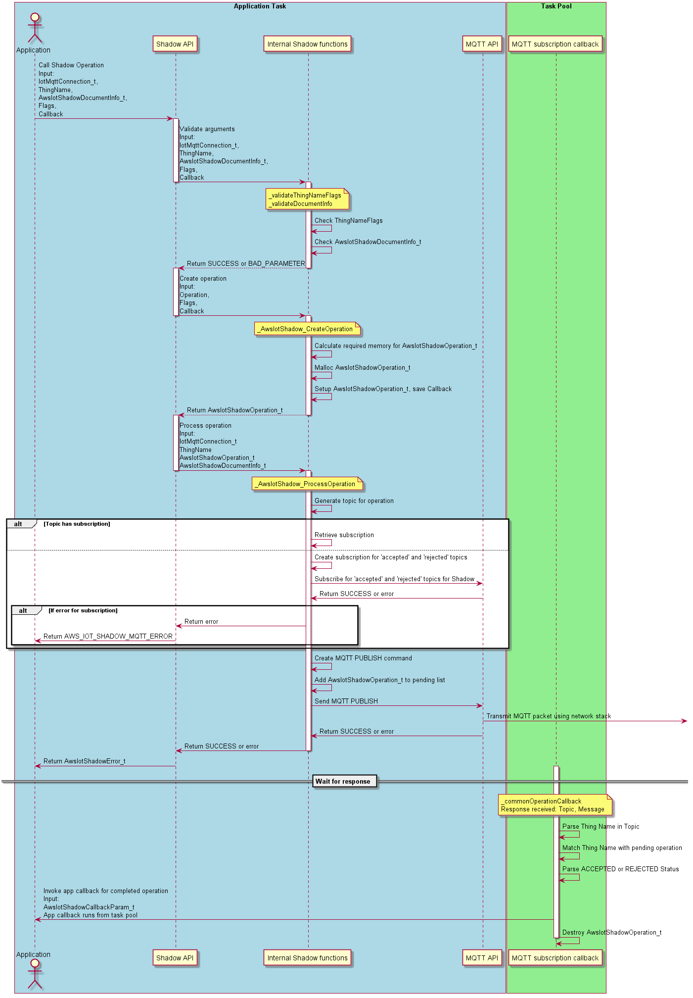
Asynchronous Design

shadow_async_opertation_detail.png